Saya mendapatkan referensi tentang ICL7107 3 1/2 digit LED Display A/D Converter. Karena penasaran dengan fitur komponen yang menurut saya menarik untuk diaplikasikan, akhirnya mulailah saya action. By the way, sebelum jauh membaca, saya beritahukan bahwa postingan kali ini lebih fokus membahas Display Drivernya, bukan Temperature controllernya.
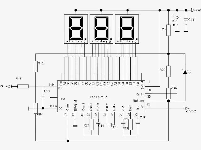
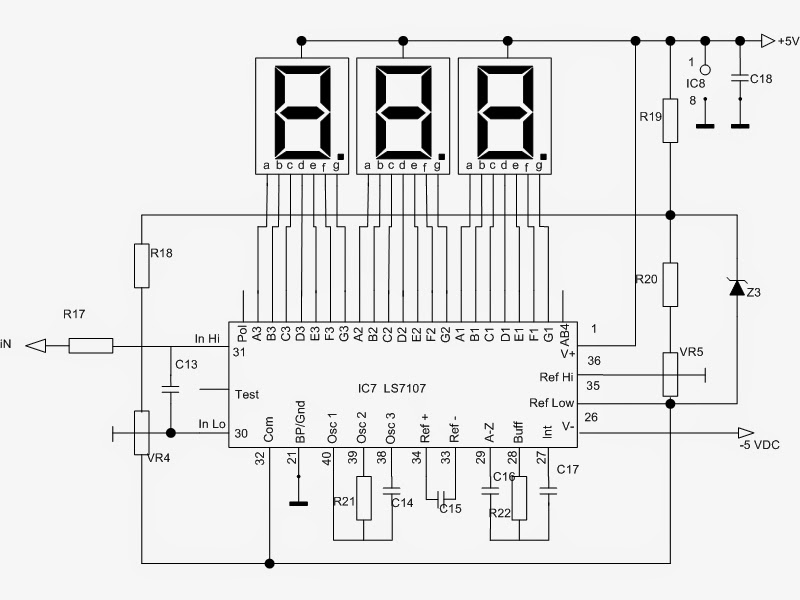
ICL7107 merupakan display driver dengan performa tinggi dan low power yang didalamnya sudah memiliki sistem ADC (Analog to Digital Converter), seven segment decoder dan juga memiliki referensi dan clock. Jadi, input analog yang berupa tegangan DC dapat langsung diolah menjadi sinyal digital yang kemudian dialamatkan ke ouput berupa display seven segment. Beberapa proses tersebut dilakukan seklaligus dalam sebuah chip sehingga tampak efisien dan minimalis jika diaplikasikan. Harga juga tidak terlalu mahal, mungkin kalo sekarang Rp.30.000. Bentuk fisik serta deskripsi setiap pinnya terlihat pada gambar di bawah ini.
Pin Description
Bentuk fisik ICL7107
IC ini membutuhkan tegangan kerja +5 dan -5 VDC, tapi kalau temen-temen hanya memiliki catu daya tunggal yang outputnya hanya +5 VDC, bisa menambahkan IC 4009 yang dihubungkan melalui output clock (pin 38, 39 40) untuk mengkonversikan tegangan +5 VDC tadi menjadi -5 VDC.
click this link to get the datasheet https://www.intersil.com/data/fn/fn3082.pdf
Untuk mengaplikasikannya, saya menghubungkan kaki output dari sensor suhu IC LM35 ke kaki input high ICL7107 (pin 31). Tegangan output dari sensor suhu masih berupa sinyal analog sehingga tegangan yang merupakan input dari ICL7107 itu harus di konversikan menjadi digital. Dalam proses pengolahan sinyal input tersebut melalui dua proses, yaitu Analog Section dan Digital Section.
Schematic of ICL7107 Seven Segment Display Driver
Seven segment yang dibutuhkan adalah type common anoda karena output dari display driver berupa sinyal low. Koneksikan seven segment tersebut sesuai dengan pin-pin khusus yang dimiliki ICL7107. (perhatikan urutan bloknya antara digit ratusan, puluhan dan satuan).
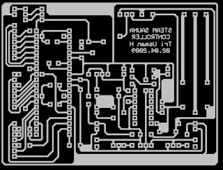
Setelah mempelajari karakteristik dari L7107 barulah mulai membuat layoutnya yang sekaligus digabung dengan temperature controller. Gambarnya seperti dibawah.
Layout Temperature controller
Kalau sudah menggambar layoutnya sudah tentu cetak layout tersebut kemudian etching to the PCB, setelah itu lakukan pemasangan komponen. Hati-hati dalam menyolder komponen semikonduktor karena komponen seperti ICL7107 tidak terlalu tahan panas, gunakan socket sebagai penempatan IC.
Kit siap kemas
Gambar di atas adalah rangkaian yang sudah siap dikemas dalam casing. Sedangkan gambar di bawah ini adalah desain casing yang saya buat.
Desain Casing
Nah, temen-temen sekarang bisa lihat. Gambar di bawah ini adalah temperature controller yang display drivernya menggunakan ICL7107. Bagi temen-temen yang ingin mengaplikasikan dalam bentuk lain juga bisa contohnya voltmeter digital, thermometer atau lain sebagainya karena ICL7107 cukup multifungsi.
Temperature Controller Using ICL7107 As a Display Driver







0 Comment: