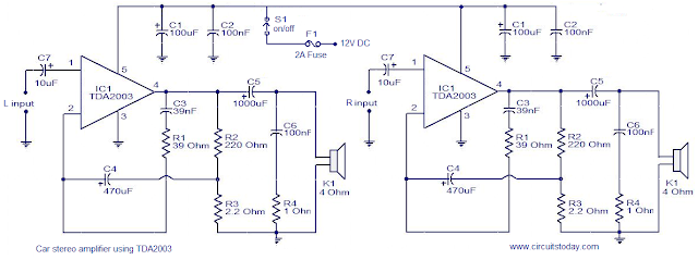
Berikut ini adalah rangkaian amplifier yang tidak memakan banyak power. Rangkaian ini menggunakan IC TDA2003 yang mudah didapatkan dan cukup simpel dirakit. IC ini adalah produk ST Micro Electronics yang memiliki banyak keunggulan sperti perlindungan short circuit pada setiap pin, thermal over range dsb.
Pada gambar di atas, masing-masing IC dirangkai sebagai amplifier mono yang dioperasikan oleh catu daya 12 VDC. R2 dan R3 membentuk sebuah jaringan feedback yang mengatur nilai penguatan (gain). Kapasitor C7 sebagai penyelaras sinyal input audio dan C5 penyelaras speaker pada output ampli. Kapasitor C4 digunakan untuk memaksimalkan proses pembuangan riak tegangan saat C1 dan C2 melakukan filterisasi pada power supply. C3 dan R1 berperan untuk mengatur pemotongan frekuensi atas. Sedangkan C6 dan R4 berfungsi untuk menstabilkan frekuensi output dan mencegah osilasi.
Source: circuitstoday


0 Comment: