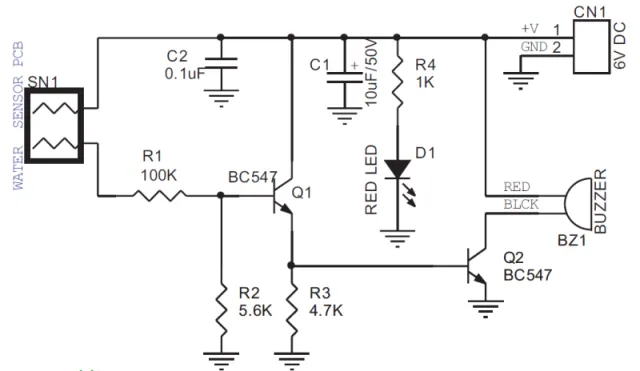
Rangkaian ini merupakan detektor proses pengisian air pada sebuah penampung. Jika penampung sudah terisi air sesuai dengan level yang diinginkan, maka buzzer akan aktif dan memberikan sinyal berupa suara. Rangkaiannya dapat dilihat di bawah ini.
Detektor level air dibuat dari dua lempeng bahan konduktor, bisa juga kita buat dari tembaga PCB. Sehingga jika kedua lempeng tersebut tersentuh air, maka menyebabkan konduksi pada sensor tersebut. Dengan demikian tegangan 6 Volt dari baterai akan mengalir ke transistor penguat sinyal Q1. Transistor penguat akan memberikan trigger pada transistor Q2 yang merupakan switch elektronis untuk mengaktifkan buzzer.
Ketika transistor Q2 mendapatkan trigger pada kaki bias, arus pada colector mengalir ke emitor. Sehingga buzzer akan mendapatkan ground pada kaki negatifnya (kabel hitam). Dengan demikian buzzer akan aktif dan mengeluarkan sinyal suara.
Source: anykits.com


0 Comment: