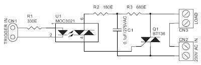
Seperti yang telah dijelaskan sebelumnya pada postingan Solid State Relay (SSR), maka rangkaian berikut ini adalah salah satu bentuk aplikasinya. Solid State Relay Switch, sakelar elektronis yang dapat mengendalikan (ON/OFF) sebuah beban listrik yang berdaya besar (220 VAC) menggunakan drive power yang kecil (5 VDC).
Komponen utama pada rangkaian di atas adalah optocoupler MOC3021 dan Triac BT136. Optocoupler berfungsi sebagai solid state relay yang memberi umpan trigger untuk mengaktifkan triac. Sehingga triac menjadi switch elektronis yang mengalirkan tegangan 230 VAC ke beban.
Ketika pin1 MOC3021 mendapat sinyal high (5VDC) dari rangkaian kontrol, maka led di dalamnya akan memancar sehingga opto diac aktif dan kemudian mengalirkan tegangan trigger pada kaki gate triac. Triac membutuhkan peredam panas (Heatsink) karena MT1 dan MT2 dialiri arus beban yang besar.
Source: electronics-lab.com


0 Comment: