
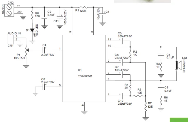
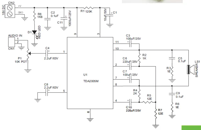
Rangkaian audio amplifier ini menggunakan IC TDA2005, merupakan audio amplifier kelas B yang cocok diaplikasikan untuk audio mobil dengan output speaker 20 watt 4 ohm. Rangkaian ini membutuhkan tegangan catu sebesar 18 VDC dan harus menggunakan peredam panas untuk melindungi IC.
Daftar komponen:
.bmp)
.bmp)
0 Comment: