Diantara Anda mungkin adalah salah seorang penyayang binatang. Biasanya kalau sudah sayang sama binatang akhirnya kita memeliharanya. Ada yang memelihara anjing, kucing, kelinci dan ikan. Ikan biasanya dipelihara dalam sebuah aquarium. Banyak rumah atau kantor yang memajang akuarium, entah untuk sekedar hiasan ruangan, hobi, dan sebagainya. Bagaimana, Anda punya aquarium?
Bila Anda mempunyai aquarium, mari kita percantik aquarium itu sehingga sedap dipandang dan ikan-ikan yang berada di dalamnya jadi semakin betah hidup di dalam aquarium milik Anda. Oya, kami mempunyai rangkaian LED Penerang Aquarium yang bisa Anda gunakan untuk memperindah suasana di dalam aquarium tersebut. Di bawah ini bisa Anda pelajari lewat gambar skemanya.
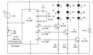
Rangkaian LED Penerang Aquarium ini menggunakan LDR sebagai sensor cahaya untuk secara otomatis beralih mode. Selama siang hari LDR memiliki resistansi yang sangat rendah sehingga IC1 tetap stand by. Di malam hari, LDR menawarkan ketahanan tinggi dan reset pin 12 dari IC1 menjadi rendah. Ini mengaktifkan IC1. CD4060 adalah counter biner dengan sepuluh output. Output dari IC menjadi salah satu tinggi per satu berdasarkan frekuensi penghitungan yang ditentukan oleh C1, R1 andR2.
Dalam rangkaian ini, rangkaian LED terhubung ke kolektor switching transistor T1 melalui T3. Ketika pemicu IC memulai osilasi dan output Q6 menyala setelah 5 menit dan terus menyala selama lima menit untuk menyalakan LED Biru. Setelah 10 menit output Q7 menjadi tinggi dan LED hijau menyala. Mereka tetap selama 10 menit. Setelah setengah waktu, LED biru juga menyala. Hal ini memberikan campuran warna biru dan hijau selama 5 menit. Setelah 20 menit output Q9 menjadi tinggi dan LED putih menyala. Mereka tetap selama 20 menit. Selama periode ini, Biru-Putih, kombinasi warna Hijau-Putih dan Biru-Hijau-Putih berkembang. Hal ini memberikan tampilan warna yang indah dengan latar belakang dari tangki Aquarium.
Source : Rangkaian Elektronika

0 Comment: