Berkendara pada malam hari dengan lampu sorot yang terang memang dapat meningkatkan visibilitas pandangan anda dalam menempuh perjalanan akan tetapi hal itu dapat menyilaukan pengemudi lainnya yang berlawanan arah dengan anda. Rangkaian sederhana berikut dapat disambungkan ke switch lampu sorot mobil anda untuk memberikan switching otomatis antara tinggi-rendahnya sorot lampu ketika berhadapan dengan pengemudi lain yang berlawanan arah.
Berikut adalah komponen-komponen yang digunakan:
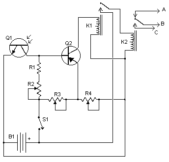
Jenis komponen Jmlh Type
R1 1 5K 1/4 Watt Resistor
R2, R3, R4 3 5K Pot
Q1 1 NPN Phototransistor
Q2 1 2N3906 PNP
K1 1 Low current SPST 12V Relay
K2 1 High Currect SPDT 12V Relay
S1 1 Sakelar SPST
B1 1 Baterai mobil
Perancangan:
- Q1 harus dipasang sedemikian rupa dibagian depan mobil agar menghadap ke arah jalur yang pas, contohnya dipasang di dashboard, grill depan dll.
- Sesuaikan semua potensio untuk mengatur respon yang sesuai dengan mengujinya di jalan yang sepi.
- S1 berfungsi untuk mengaktifkan atau menonaktifkan rangkaian.
- B1 dapat diambil dari accu
- Sebelum menerapkan rangkaian ini, lebih baik lagi jika anda mencari tahu skematik dari instalasi kelistrikan mobil anda terlebih dahulu untuk memudahkan anda merangkai.
- Koneksi switch dari relay, A difungsikan sebagai lampu dengan daya sorot tinggi, B lampu sedang dan C untuk lampu dengan daya sorot rendah.

0 Comment: