EXPLORE INFORMATION : AI, BITCOIN, TECHNOLOGY. Enjoy!

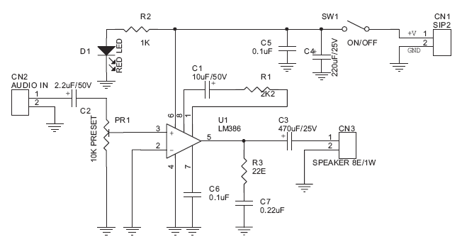
Audio Amplifier Mini Menggunakan LM386

Sesuai dengan judulnya, amplifier ini cukup simpel dirangkai dan dapat diaktifkan hanya menggunakan baterai 6 - 12 volt. Komponen utama dari rangkaian ini adalah IC penguat LM386.
Skematik:



Daftar Komponen:
 

0 Comment: