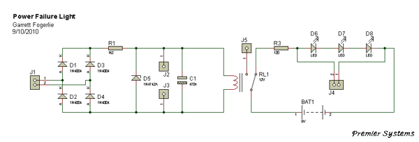
Postingan kali ini juga membahas tentang lampu emergency yang sangat dibutuhkan sebagai penerang darurat saat terjadi pemadaman listrik. Berikut ini ada rangkaian yang sangat sederhana atau mungkin yang paling simpel untuk dirakit, karena rangkaian ini hanya membutuhkan relay sebagai switching untuk mengalihkan penggunaan power ketika terjadi pemadaman listrik. Pada prinsipnya, lampu (LED) akan menyala ketika terjadi pemadaman listrik PLN dan akan padam jika pasokan listrik PLN sudah hidup.
Komponen :
R1_______________1,2K_______________1 pcs
R3_______________120________________1 pcs
C1_______________470uF______________1 pcs
D1 - D4___________1N4004_____________4 pcs
D5_______________Zener 1N4742A_______1 pcs
D6 - D8___________White LED___________3 pcs
RL1______________5V SPDT Relay_______1 pcs
BAT1_____________9V Baterai___________1 pcs
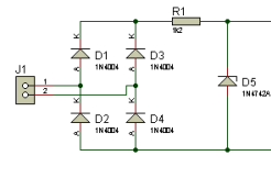
Dari gambar di atas dapat dijelaskan bahwa rangkaian ini terhubung ke sumber ac melalui J1 (terminal block). Kemudian arus yang mengalir disearahkan melalui dioda bridge D1 - D4. Resistor R1 dan dioda zener berperan sebagai regulator untuk menghasilkan tegangan 12 VDC yang terhubung ke coil relay RL1. Kapasitor C1 berfungsi sebagai filter agar tegangan yang mengalir ke coil relay lebih halus.
![]() |
| rectifier and regulator |
Jika kita menggunakan catu daya alternative (portable adaptor 12 VDC) dapat dihubungkan melalui J2 dan J3. Tegangan positif terhubung ke J2 dan negatif ke J3. Dengan demikian kita tidak memerlukan J1, D1 - D4 dan R1.
![]() |
Relay yang digunakan adalah jenis SPDT 5VDC dan switch relay adalah NC (Normally Closed). Ketika koil relay mendapat tegangan 12 VDC switch NC akan terbuka dan memutuskan hubungan antara baterai dan LED, selama dalam kondisi ini LED tidak akan menyala. Tapi ketika tidak ada sumber tegangan pada koil relay (PLN padam), switch relay akan kembali ke keadaan awal (closed) sehingga tegangan 9 VDC dari baterai mengalir ke LED melalui R1. Dalam keadaan ini LED D6 - D8 menyala.
LED dapat ditambahkan secara paralel melalui J4. Akan tetapi dengan banyaknya jumlah LED yang digunakan maka akan menyerap arus yang lebih banyak juga. Dengan demikian dibutuhkan baterai yang mempunyai kapasitas arus yang lebih besar.
Source: electronics-lab





0 Comment: